QB-1 Voltage Controlled Filter Development

I have owned an EH Microsynth for over 20 years now, it’s the second oldest effect in my collection and I still love it to this day. Over time I came to use Microsynth as a sort of stand alone filter, turning off the sub octave and octave up and fuzz and only using its envelope detection function with the clean guitar signal slider up as a sort of auto triggered wah type filter effect where you have to allow the detector to fully discharge before you can trigger it again.

Often I would put it before a distortion or fuzz and use it as a subtle pre-treatment for my guitar signal early in the effects chain. Sort of like putting a Wah before a fuzz so the fuzz sound isn’t completely coloured by the filter.

But the Microsynth isn’t really a Wah style filter, control of the envelope's sensitivity via the Trigger slider is unpredictable and the effects clean signal is coloured by whatever circuitry comes before and after the filter section. Beyond that, overall it’s a bit clunky being housed in one of those classic EH enclosures with its own separate 24V power supply and it’s a bit fragile with all those cool retro sliders.

Research & Development

So I thought it would make a nice project to try out some different filter designs and see what happens.

I decided to start with the Doctor - Q (or Doctor Quack to some), the original envelope driven filter effect. I picked this design because it is essentially a sort of voltage controlled filter (VCF) built around and op amp that uses a bipolar junction transistor (BJT) between the filter’s capacitors that controls the effect. I chose this design because I wanted to stay away from any approach using Vactrol’s or any other hard to find non RoHS, vintage components with wide tolerances.

QB-1 Graphics

Many other pedals in this category use an LED driven by the envelope stage which is then directly coupled to an LDR (light dependent resistor). LDRs contain cadmium, a heavy metal, the sale of which is restricted in many countries. A Vactrol is an encapsulated LED / LDR. You can still find them for sale and apparently there is an RoHS compliant version but I find that hard to believe. That aside, you cannot expect two Vactrols or a pair of LED / LDR combos to behave similarly enough for this application without adding several internal trimpots to your design for calibration.

As anyone who has attempted to build this circuit knows, it’s noisy, it has issues relating to impedance and the envelope generator is temperamental.

To focus only on the filter aspect of the circuit during development I had the inspiration to replace the envelope detector, which supplies a voltage to the transistor base, with an expression pedal acting as a voltage divider so the effect became a rather fun Wah like effect.

Box Expression Concept Notes

After playing around with the Dr. Q for a while on breadboard and changing much of its topography and basically every part value I had something totally different, but the circuit still didn’t sound the way I wanted.

I moved on to Tim Escodebo and G Meredith's simple VCF circuit, taking my learnings from the Doctor - Q which now had a MOSFET instead of the BJT used in the original with a new input buffer stage, and applied this approach to their Q&D Filter design. By mashing together elements of these two designs and taking learning from other online research I now had a filter that sounded great. Though it didn’t have the envelope function yet.

Finished QB-1 PCB

I’ve built many envelope generator circuits in the past that performed satisfactorily as far as I could remember. Now I just had to make them work with my MOSFET approach to voltage control of the circuit. My envelope generator was substantially different to the Dr. Q, but it didn’t cover the range of voltage I needed until I added a single diode in reverse bias after the envelope amplifiers DC blocking capacitor but before the envelope sampling section of the circuit, which recycled negative components of my AC coupled signal and made them positive. A sort of simple level shifting using a diode which I learned from reading forums about repairing vintage crystal radios. The resulting final circuit was so interesting that I plan on making it into a stand alone product / kit that DIY pedal enthusiasts can integrate into their designs as an additional module. I will write a separate blog post on this topic later.

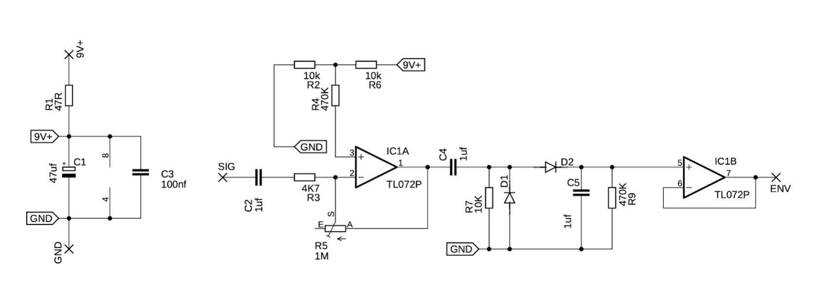
ENVELOPE DETECTOR SCHEMATIC

The final circuit is a twin t resonant filter with gain control, voltage control fine adjust and envelope detector which can be used simultaneously with the expression pedal for dual envelope / foot rocker control of the filter.

I would also note that the choice of Op-Amp used in this circuit makes a substantial difference to the tone of the device. The LM358 results in a noisier dirtier filter sound while the TL082 gives a smoother rounder tone.

Simulation

Before drawing the schematic and PCB I simulated the voltage control part of the circuit in an application called EveryCircuit to ensure that the device could be calibrated to negate issues relating to part tolerances.

Q Box Simulation with EveryCircuit

Mechanical Integration

“We’re going to need a bigger box!”

At first I wanted this design to fit into a Hammond 1590B3 sized enclosure so it wouldn’t take up so much space on a pedalboard. It did fit,,, well just about. It was quite the struggle though so I felt there was no choice but to move up to the 1590XX if I plan on building more than one of these. See birds nest below.

Mechanical Integration & Finished Prototype

After several weeks of development I can finally present the QB-1 (Q - Box 1), the Volume & Power Company’s Envelope / Expression Controlled musical filter effect pedal for guitar and bass which contains a number of features that allow you to access a wide range of wild funky quacky sounds like no other filter currently available.

There are seven on board controls, five potentiometers and two three-position toggle switches. The potentiometers determine the LVL (volume) of the device, TRIM (Q start point), HZ (frequency set point) which is disabled when an expression pedal is connected and ENV (envelope detector sensitivity). The two toggle switches allow you to alter the twin t-filters capacitor values which are highly interactive with the TRIM and GAIN pots giving the user a high degree of control over their sound.

When no expression pedal is connected to the device and the envelope sensitivity is set to zero the HZ knob can be used to turn the effect into a locked wah or midrange booster.

The device is compatible with any expression pedal that is configured to work as a standard voltage divider with the tip connected to the wiper regardless of the resistance.